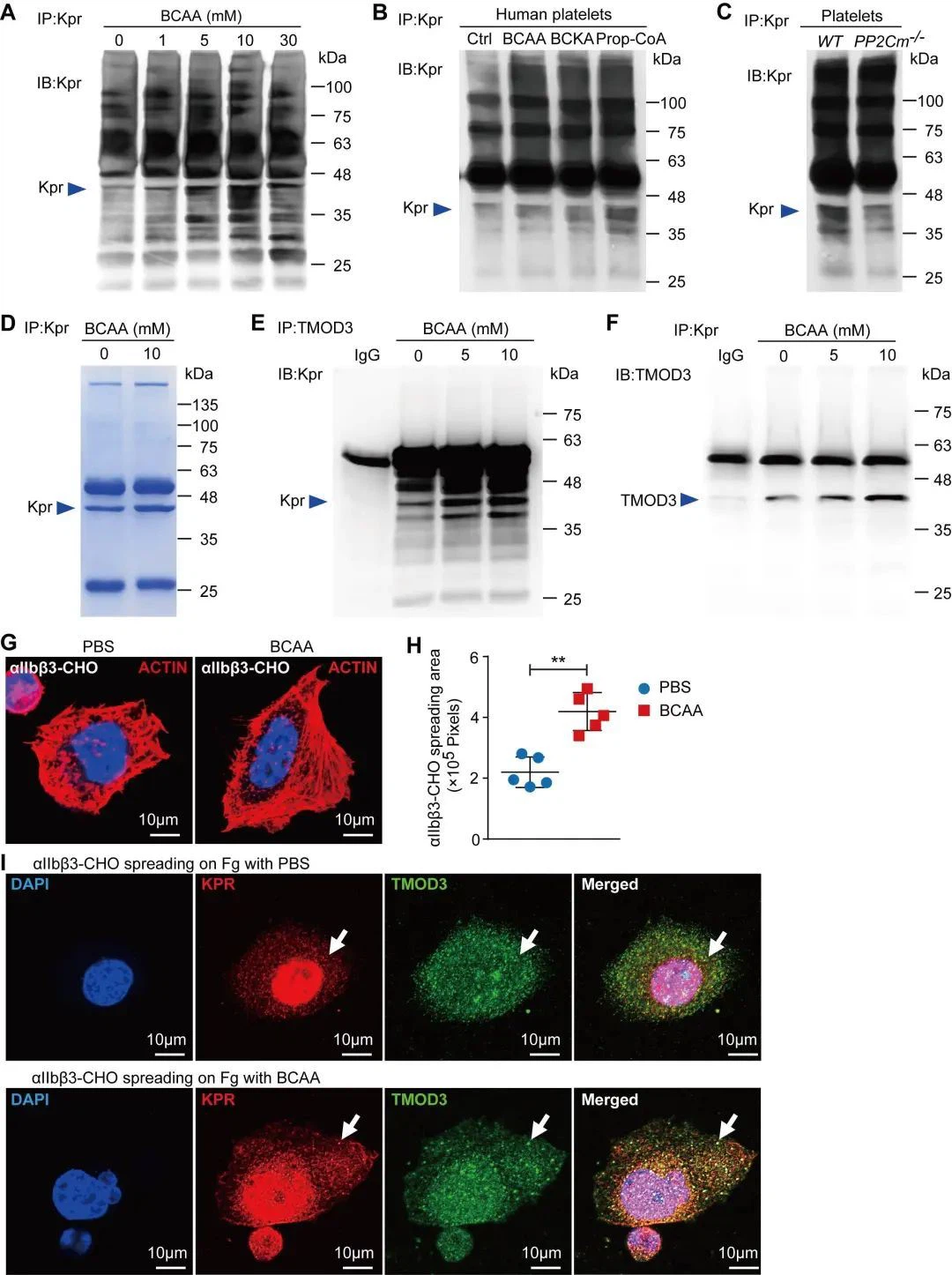
Lizīna atlikumu (Kpr) propionilēšana pēdējā laikā ir kļuvusi par nozīmīgu atgriezenisku PTM zīdītāju šūnās. Tika konstatēts, kaBCAAatkarībā no devas palielināta olbaltumvielu propionilācija cilvēka trombocītos. Salīdzinot ar savvaļas tipa trombocītiem, olbaltumvielu propionilēšanas līmenis PP2Cm - / - trombocītos ir pazemināts. Imūnnogulsnēšanas un masu spektrometrijas rezultāti parādīja, ka lielākā daļa propionilēto olbaltumvielu ir citoskeleta olbaltumvielas, piemēram, tropomodulīns-3 (TMOD3), PDM1L1 utt. Starp tiem tikai TMOD3 propionilēšana cilvēka trombocītos parādīja BCAA no devas atkarīgu modeli. Tāpēc TMOD3 propionilēšana ir iesaistīta αIIbβ3 mediētā trombocītu aktivācijā.






