Produkta ievads
Dabisks vanillīnsEx ferulic Acid Natural ir balts vai nedaudz dzeltenīgs kristālisks pulveris vai adatas, fermentējot streptomyces un ferulīnskābi ., kuru ķīmiskais nosaukums ir 3- metoksi -4-} Hidroksibendehīds, kas ir ekstrahēts hidroksibenzaldehīds, kas ir izveicīgs. Vanillīnam ir stabils aromāts, tas nav viegli gaistošs augstākā temperatūrā, tas ir viegli oksidēts gaisā un viegli maina krāsu, kad tiek pakļautas sārmainām vielām .

Salīdzinot ar sintētisko vanillīnu, raudzētajam vanillīnam ir dažas unikālas bioloģiskas aktivitātes, kas dažos laukos to padara neaizvietojamu ., piemēram,tīrs vanillīna pulverisproduced by some microorganisms during the fermentation process may have biological activities such as antibacterial, anti-inflammatory, or antioxidant, and can be used to produce biopesticides, health products, or cosmetics. In addition, the production process of fermented vanillin can also improve yield and quality by optimizing microbial strains and culture conditions, thereby reducing costs and improving market konkurētspēja .
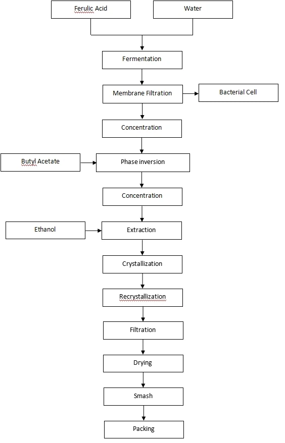
Dabisks vanillīnsIzgatavots pēcHSF biotehnikapieņem biokonversijas metodi . to iegūst no dabiskās ferulīnskābes, kas iegūta no rīsu kliju eļļas, izmantojot mikrobu transformāciju un atbilstošos ekstrakcijas un kristalizācijas procesus {.. Cikls ir īss, raža ir augsta, un ir mazāk piesārņojuma. optimizējot fermentācijas nosacījumus, ir sasniegts starptautisks standartūras .}}}}}}}}}}}}}}}}}}}}}}}}}}}}}}}}}}}}}}}}}}} fermentācijas apstākļi
Sastāvdaļu lapa
| Sastāvdaļas | Sastāvs |
| Veltīgs | Lielāks vai vienāds ar 99,5% |
| Mitrums un pelni | Mazāks vai vienāds ar 0,5% |
Uztura fakti
| Priekšmeti | Vienība | Novērtēt |
| Enerģija | KJ | 1698 |
| Proteīns | g | 0 |
| Kopējais tauku daudzums | g | 0 |
| Ogļhidrāts | g | 99.9 |
| Nātrijs | mg | 0 |
Specifikācija
| Fizikālie un ķīmiskie dati | |
| Krāsa | Balts vai nedaudz dzeltenīgs |
| Smaka | Vaniļas smaka un garša |
| Izskats | Kristālisks pulveris vai adatas |
| Identifikācijas ep | |
| Pirmais | B |
| Sekunde | A, C, D |
| Analītiskā kvalitāte | |
| Vanillīna saturs | Lielāks vai vienāds ar 99,5% |
| Sulfed pelni | Mazāks vai vienāds ar 0,05% |
| Kušanas temperatūra | 81.0 grāds - 83.0 grāds |
| Zaudējumi žāvēšanai | Mazāks vai vienāds ar 0,5% |
| Šķīdība (25 grādi) | 1 g šķīst 100 ml ūdenī, šķīst alkoholā |
| Piesārņotājs | |
| Svins | Mazāk vai vienāds ar 3,0ppm |
| Arsēna | Mazāk vai vienāds ar 3,0ppm |
| Mikrobioloģisks | |
| Kopējais aerobikas mikrobu skaits | Mazāks vai vienāds ar 1000cfu/g |
| Kopējais raugs un veidnes skaitās | Mazāks vai vienāds ar 100cfu/g |
| E . coli | Negatīvs/10g |
Plūsmas diagramma

Pieteikums
Dabisks vanillīnsatrod dažādas lietojumprogrammas dažādos uzņēmumos, ieskaitot:
Pārtika un atspirdzinājums: uzlabo konditorejas izstrādājumu, piena preču, atspirdzinājumu un sagatavotu preču aromātu .
Farmaceitisks: tiek izmantots kā aromatizējošs speciālists atjaunojošos sīrupos, tabletēs un kapsulās .
Kosmētika: ietver brīnišķīgu aromātu, salmu un krēmu aromātu .

Iepakojums un uzglabāšana
Iepakojums: 25 kg/šķiedru bungas (pārtikas pakāpe)
Uzglabāšana:Tīrs vanillīna pulverisVar uzglabāt 24 mēnešus tā neatvērtā oriģinālajā traukā, ja to glabā vēsā, sausā un labi vēdinātā vidē . Turklāt tas jāuzglabā cieši noslēgtos traukos, lai to aizsargātu no karstuma, gaismas, mitruma un skābekļa .}}}}}}}}}}}}}}}}}}}}}}}}}}}}}}}}}}}}..
Kvalifikācija
Tādi sertifikāti kā ISO9001, ISO22000, FAMI-QS, IP (ne-ĢMO), košers, Halal ir vietā .

Vispasaules izstādes

Rūpnīcas skats (noklikšķiniet, lai iegūtu video informāciju)
![]() |
|
![]() |
![]() |
|
![]() |
![]() |
|
![]() |
Populāri tagi: Dabiskais vanillīns, Ķīna, rūpnīca, ražotāji, piegādātājs, ražotājs, vairumtirdzniecība, pirkšana, cena, lielapjoma, labākais, pārdošanā
































